Please I need help in Java FX for a GUI assignment. I’ll rateyou 5 stars! The following is UML Diagram. You only need to modifyDrawingPane.java class. The content of this file is copied below.I’ll really appreciate if you can help me soon since assignment isdue. Thank you!

Class description
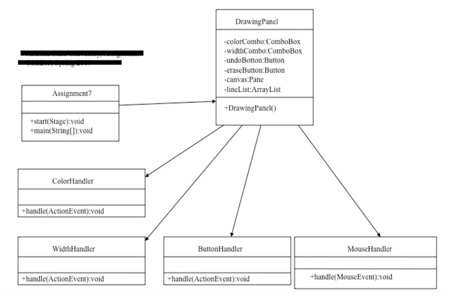
DrawingPane class
The DrawingPane class organizes all components in the GUI. Itshould contain a Pane (drawing area) at the bottom, and anotherpane containing two combo boxes, one for colors, one for strokewidth, and undo button and erase button. Your pane needs to havethe same
PayPal Gateway not configured
PayPal Gateway not configured