
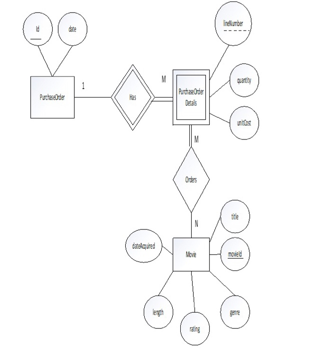
Map the EER diagram below to a set of relations (i.e., relational schema). Underline the primary key attributes of each
PayPal Gateway not configured
PayPal Gateway not configured

Map the EER diagram below to a set of relations (i.e., relational schema). Underline the primary key attributes of each
PayPal Gateway not configured
PayPal Gateway not configured