Course Solutions Uncategorized (Solved) : Describe Security Recovery Plans Procedures Database Q32645937 . . . .

(Solved) : Describe Security Recovery Plans Procedures Database Q32645937 . . . .

 

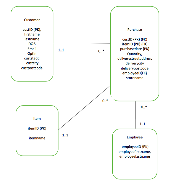
Describe security and recovery plans and procedures for thedatabase​ below:

Customer custlD [PK), firstname lastname Purchase custID [PK FK) itemID PK] [FK) purchasedate (PK) Email Optin custstadd 1..1 0 deliverystreetaddress deliverycity deliverypostcode employeeD(FK) storename custpostcode Item 1..1 itemID [PK) 1..1 Employee temname employeelD (PK) employeefirstname employeelastname

Customer custlD [PK), firstname lastname Purchase custID [PK FK) itemID PK] [FK) purchasedate (PK) Email Optin custstadd 1..1 0 deliverystreetaddress deliverycity deliverypostcode employeeD(FK) storename custpostcode Item 1..1 itemID [PK) 1..1 Employee temname employeelD (PK) employeefirstname employeelastname Show transcribed image text

Expert Answer


An answer will be send to you shortly. .

OR

PayPal Gateway not configured

OR

PayPal Gateway not configured

Leave a Reply

Your email address will not be published. Required fields are marked *

Related Post

(Solved) : Chapter 8 20 Points Digital Forensic Tools Among Others Text Mentions Ftk Encase Following Q30269619 . . . .(Solved) : Chapter 8 20 Points Digital Forensic Tools Among Others Text Mentions Ftk Encase Following Q30269619 . . . .

<p style="margin-left:.25in;"><strong>Chapter 8</strong>:<strong>[20 points]</strong></p><p style="margin-left:.25in;">Digital Forensic Tools: Among others,your text mentions FTK and EnCase.</p><p style="margin-left:.25in;"><strong>For each of the followingfive (5)</strong> digital environments, identify at least<strong>two (2)</strong> forensic tools (<strong>include Web