Course Solutions Uncategorized (Solved) : Consider Load Resistor Ro 500q Capacitor Cload 2pf Vdd 13v Use 130nm Cmos Process Design G Q32729465 . . . .

(Solved) : Consider Load Resistor Ro 500q Capacitor Cload 2pf Vdd 13v Use 130nm Cmos Process Design G Q32729465 . . . .

 

Help please~

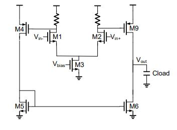
Consider load resistor Ro 500Q, the capacitor Cload of 2pF, and Vdd-1.3V. You are to use an 130nm CMOS process. The design goals for this circuit are as follows: Low frequency differential-in to single-ended output ac voltage gain > 30dB (ie. Gain Vout/(Vin+-Vin-)) Maximum output swing > 0.3Vpk-pk-se Unity gain bandwidth> 500MH:z What you need to turn in for this problem are: A. (20 pts) Hand calculation results including the values of DC bias voltage and current, transistor size, small-signal gain, output resistance, and maximum output swing

Consider load resistor Ro 500Q, the

OR

PayPal Gateway not configured

OR

PayPal Gateway not configured

Leave a Reply

Your email address will not be published. Required fields are marked *

Related Post

(Solved) : Eb Wire Ame Notes Aien Son Immigration Paradoxes Andrei Codrescu Y Mother Ever Practical W Q32477885 . . . .(Solved) : Eb Wire Ame Notes Aien Son Immigration Paradoxes Andrei Codrescu Y Mother Ever Practical W Q32477885 . . . .

What is the paradox?<br/><img src="https://media.cheggcdn.com/media%2Ff8e%2Ff8e367ba-d8fd-435a-8e9a-3a8322091d0b%2Fimage.png" alt="EB Wire ame Notes of an Aien Son: Immigration Paradoxes ANDREI CODRESCU y mother, ever a practical woman, started iaverting in fumiture when she came