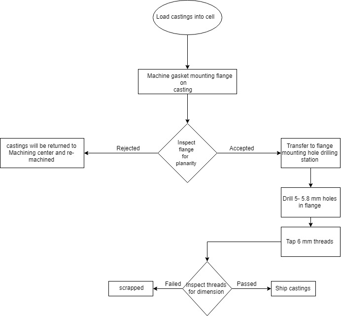
5. Develop Witness simulation model from the flowchart in theprevious problem (See Pictuer). Assume normal distributions.
Activity
Cycle Time
Cycle Time Standard Deviation
Labor
Load casting
Batch of 3 every 5 minutes
Machine flange
17.53
2.3
1
Inspect
4.75
0.67
1
Transfer
Speed=1, capacity=3
Drill 5 holes
12
2.6
Tap threads for 5 holes
17
3.8
Inspect threads
16
2.3
Ship castings

What is the hourly capacity for the cell?
What is the bottleneck process?
How would
PayPal Gateway not configured
PayPal Gateway not configured